從紀委到監獄都上的“特殊項目”反腐警示片是怎么出爐的
從紀委到監獄都上的“特殊項目”反腐警示片是怎么出爐的
2017年02月10日 16:53:18 瀏覽量: 來源:微信公號“政知局” 作者:孟亞旭
話說,你看過反腐警示片兒么?
近年來,為開展警示教育,組織黨員干部觀看反腐警示片已經不是新鮮事兒了。這不,7日的《中國紀檢監察報》就披露遼寧大連市紀委拍攝的一部警示教育片:《破紀,危險的開始——違反中央八項規定精神典型問題警示錄》。
那么問題又來了。這些警示教育片是由誰拍的?怎么出爐的?
紀委的工作室
由地方紀委拍攝警示教育片的情況很多。
比如,大連市紀委精選2015年度查處的典型案例拍攝了《2015年違紀典型案件警示錄》《權力“變現”人生脫軌》兩部警示教育片;山西省紀委曾組織拍攝反腐倡廉建設警示教育片《警鐘長鳴》;十堰市紀委曾拍攝警示教育片《紀律失守的代價》等。
中國紀檢監察報2015年6月的一則報道披露,江蘇南通市紀委于2014年初還建立了電教片編輯制作工作室。 截至發稿,南通市已制作《白衣黑手》、《不容開發的權力》等14部警示教育片,先后在教育系統、農業系統、城建系統等案發單位、地區進行播放,5萬余名黨員干部接受了警示教育。
而且,一些地方紀委還會和當地電視臺合作拍攝。
“這些日子我一直處于反思和悔恨當中,深感有愧于黨對自己多年的培養和期望,有愧于家庭”,這是湖北天門市打造的警示教育片《貪欲誘惑下的沉淪》中,該市一名違法局長痛心疾首的懺悔。
2015年7月,天門市紀委與天門市廣電臺聯合制作了《貪欲誘惑下的沉淪》,歷經兩個多月拍攝制作完成。
監獄的宣傳片
除了紀委自制,一些警示教育宣傳片還會面向社會尋求合作。
比如2016年11月,中國政府采購網曾發布“云南省第二監獄曾采購云南省反腐倡廉警示教育基地拍攝宣傳片單一來源采購項目成交公告”。
根據該公告顯示,主辦方為云南省第二監獄。

云南省反腐倡廉警示教育基地。
根據該網站發布的一份談判文件顯示,其合作項目主要有2個:
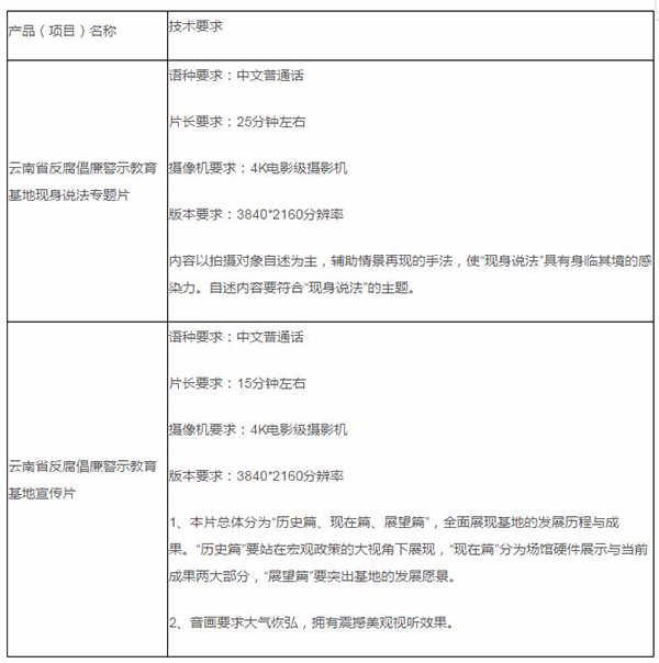
云南省反腐倡廉警示教育基地現身說法專題片
云南省反腐倡廉警示教育基地宣傳片
在技術要求方面,是這么規定的:

激發“共鳴”的展廳
《中國紀檢監察報》還報道,大連市利用反腐倡廉警示教育基地開展紀律教育,該基地開館以來共接待700余家單位、870余場次的參觀,受教育人數達5.1萬余人次。
反腐倡廉警示教育基地,也不是大連市首創。
政知局發現,一些地方紀委、檢察院等,也會就反腐倡廉警示教育展廳或基地的建設進行公開招標。

以上是今年河南省紀委官網的一則報道。
來說說南陽市反腐倡廉警示教育展廳的背后。
2016年,南陽市政府采購中心受南陽市紀委委托,就其反腐倡廉警示教育展廳布展建設進行國內公開招標采購,采購內容和要求是:
建設場地位于南陽市黨員干部警示教育基地教育樓五樓。展廳建設內容包括展板、藝術模型、多媒體設計及安裝、展示智能化、視頻制作、布展及配套設施等項目的設計與施工。
采購要求包括:
充分利用高科技設備和數字化展示手段,并將聲、光、電、機械和信息多媒體技術有效結合,給參觀者以視覺沖擊,充分展現反腐倡廉警示教育展廳的警示性、知識性、教育性。
設計思路包括:
在案例布置、場景設計及展示中注重激發情感共鳴。
結合身邊案例,從人的思想觀念、職業生涯發展入手,深刻揭示人生觀、價值觀、權力觀、利益觀的發展或嬗變,剖析闡釋堅守底線、不越紅線與友情、親情的真諦,促使黨員干部認清廉政風險、增強拒腐防變能力。
通過融入參與互動環節,消除參觀者抵觸情緒,在布展環境、場景設計中給予積極心理暗示,達到潛移默化的效果。
從干部個人視角出發,以“走好人生每一步”為主線拓展基地設計的思路。圍繞主線,把案例剖析、法紀條文解釋、正面宣傳引導有機融入到黨員干部人生發展的軌道上來,從個體視角出發深刻展示人生面臨的種種考驗、誘惑、陷阱、風險,幫助其增強認清、防范腐敗風險的能力水平。
今年1月13日,桐柏縣縣委書記和縣長曾帶領縣處級領導干部到此接受警示教育。
各地設立反腐倡廉教育展廳或基地越來越多,以下為不完全統計:

26萬字的圖文集
除了教育基地和宣傳片,一些地方紀委還會就反腐倡廉的宣教讀物印刷等進行采購。比如,2016年10月,(甘肅省張掖市)高臺縣紀律檢查委員會辦公室曾就反腐倡廉宣教讀物印刷采購項目公開尋求合作,具體的合作內容為:

《清風高臺圖文集》全套共八冊,約26萬字。文集既收錄了富有哲理的廉政故事、寓意深刻的廉政警句、膾炙人口的廉政成語,又精編了新形勢下的廉政條規目錄、涉農領域典型案例,把思想性、知識性、趣味性融為一體,具有生動、直觀、可讀性、感染力強的特點。今年1月19日,高臺縣黨員領導干部警示教育大會暨《清風高臺圖文集》發行儀式舉行,官方是這么介紹的:
《清風高臺圖文集》全套共八冊,約26萬字。文集既收錄了富有哲理的廉政故事、寓意深刻的廉政警句、膾炙人口的廉政成語,又精編了新形勢下的廉政條規目錄、涉農領域典型案例,把思想性、知識性、趣味性融為一體,具有生動、直觀、可讀性、感染力強的特點。

政知局說了這么多,就是簡單地希望,各地能好好用好這些教育宣傳片、教育基地、教育印刷品。
責任編輯:樓昕 [網站糾錯]
相關閱讀
- 2017-02-09蕭山:違反紀律出假證村干部“好心”辦壞事
- 2017-02-09紀委“整”出桿稱魚的秤絕非沒事找事
- 2017-02-10省司法廳:明確責任抓廉政 新年目標“三...
- 2017-02-10臺州黃巖:擔子挑起來 責任壓下去
- 2017-02-10一汽集團原黨委書記徐建一一審獲刑十一...
浙公網安備 33010302001662號