衢州探索黨員志愿服務標準化:做什么看清單,怎么干有標尺
衢州探索黨員志愿服務標準化:做什么看清單,怎么干有標尺
2016年12月15日 14:06:33 瀏覽量: 來源:浙江日報 作者:金春華
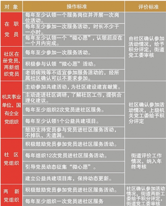
核心提示:黨的十八屆六中全會對新形勢下做好黨建工作提出了新任務、新要求。面對當前個別機關黨員干部不敢擔當等問題,衢州市直機關工委探索以標準化為抓手、以黨員志愿服務為突破口,探索一條值得借鑒的路徑。衢州黨員進社區服務綜合標準化,成為全國首批社會管理和公共服務綜合標準化試點項目之一。
“我完善個人信息后,選擇預約辦事,按要求準備好材料,跑了一趟就辦好了居住證明,真方便?!奔易♂橹菘鲁菂^府山街道府山社區的居民陳萍說起該區的“樂淘黨員之家”微信公眾號,連連點贊。
該微信公眾號是柯城區在微信上開設的一個黨建平臺,目前已有萬余人使用。打造這個網絡化互動平臺,就是為了提升機關黨員進社區志愿服務規范化、常態化,助推黨員進社區志愿服務標準化建設。
近年來,衢州市直機關工委以標準化為抓手、以黨員志愿服務為突破口,組織開展“創新轉型走在前、對標看齊作表率”等活動,有效破解難題,抓出黨員干部精氣神。
黨員進社區服務綜合標準化,這一推動衢州機關黨建工作的重要抓手是全國首批98個社會管理和公共服務綜合標準化試點項目之一,也是浙江省唯一一個由國家標準化管理委員會辦公室公布的黨建類公共服務綜合標準化試點項目。

相關閱讀
- 2016-12-15網上申請“房屋權屬證明”,在線審核,...
- 2016-12-14陜西省宜川縣:緊扣“選管用” 充分發揮...
- 2016-12-14追趕時代的老爸老媽
- 2016-12-14義烏國際貿易改革讓政府和企業一起在改...
- 2016-12-14人民日報:讓互稱同志簡單起來
浙公網安備 33010302001662號